احیای قلبی ریوی بزرگسال
احیای قلبی ریوی بزرگسال
راهنمای استفاده از ماسک احیاء
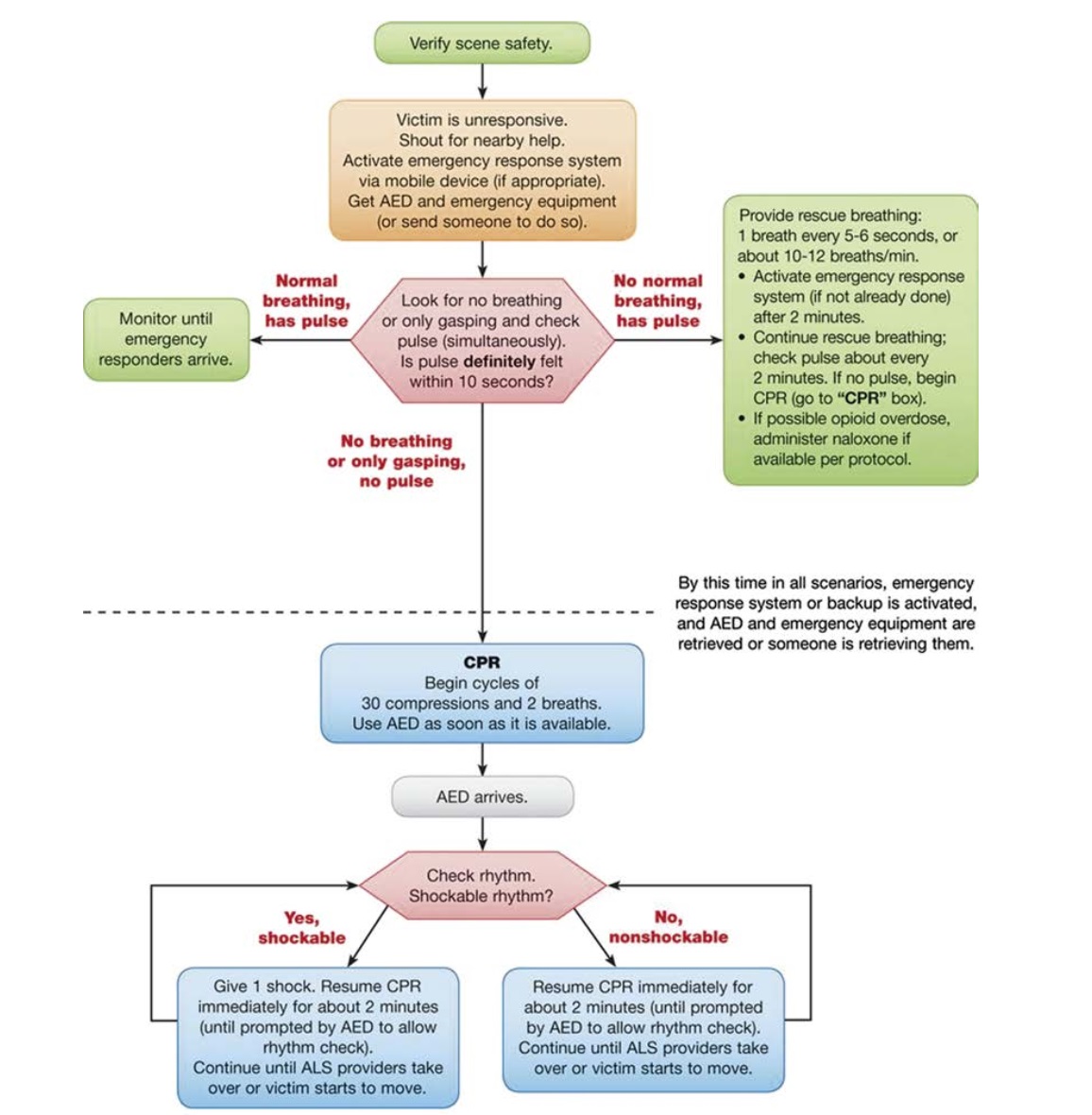
خلاصه: راهنمای برخورد با بیمار نیازمند احیای تنفسی با استفاده از ماسک احیادر مواقع بروز ایست تنفسی یا قلبی-ریوی، زمان طلایی نجات جان بیمار تنها چند دقیقه است. مطابق با دستورالعملهای AHA و منابعی مانند Miller، Barash و Fink، ماسک احیا دارای دریچه یکطرفه، روشی مؤثر و ایمن برای تهویه نجاتدهنده محسوب میشود.مراحل اصلی برخورد با بیمار:بررسی ایمنی محیط و پاسخدهی بیمارارزیابی تنفس و نبضتماس با اورژانس (۱۱۵)آغاز CPR با ماسک احیا:قرار دادن ماسک روی صورت بیمارانجام ۲ دم نجات مؤثراجرای چرخه ۳۰ ماساژ + ۲ تنفس (طبق الگوریتم بزرگسالان)مزایای ماسک احیا:جلوگیری از تماس مستقیم دهان به دهانمناسب برای بزرگسال و کودکقابل استفاده در اورژانس، ICU و مراقبتهای قبل از لولهگذاریبرای تهیه انواع ماسک CPR با قیمت مناسب و کیفیت بیمارستانی، فروشگاه Medkara.com مرجع قابل اعتماد شما خواهد بود.
داروهای مورد استفاده در آریتمی های حین احیای قلبی ریوی
داروهای مورد استفاده در آریتمی های حین احیای قلبی ریوی
چکیده اجزاي کليدي احیای قلبی ریوی با کيفيت بالا براي ارائه دهندگان اقدامات اولیه احیا BLS
Summary of Components of High-Quality Cardiopulmonary Resuscitation
احیای قلبی ریوی
احیای قلبی ریوی